1月10日,在香港举行的高山书院十周年论坛上,国家传染病医学中心(上海)主任、复旦大学附属华山医院感染科主任张文宏教授就AI在医疗领域的应用分享了见解。
张文宏教授表示:“我是拒绝把AI引入我们的医生的日常生活,你可以自己在那里用,但是不允许在我的病历系统里面用AI”。
张文宏指出,真正的隐患在于,如果一名医生从实习阶段就依赖AI直接得出结论,而没有经过完整的临床思维训练,未来将难以具备鉴别AI诊断正误的能力。
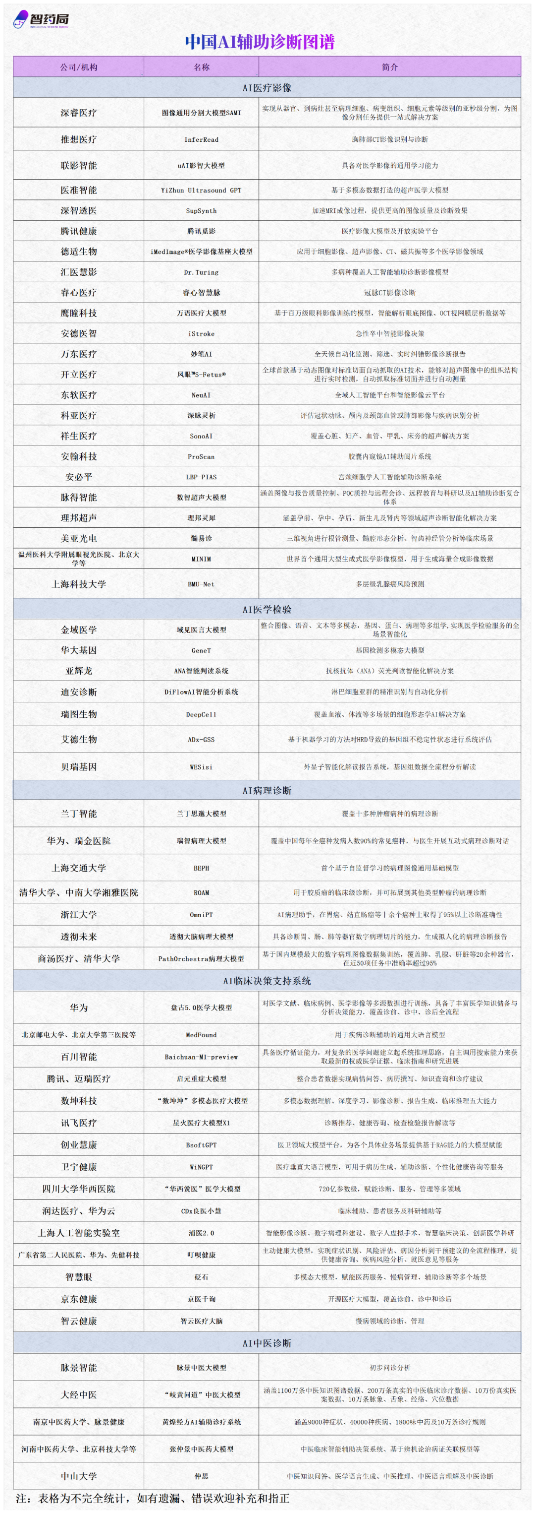
AI医疗近年来快速发展,其中AI辅助诊断是最为核心的环节。科技大厂、医疗器械企业、IVD企业、医疗信息化厂商、AI初创公司纷纷入局。
智药局去年整理了超过60家企业/机构发布的AI辅助诊断相关模型,供大家参考。

—The End—


